


您当前的位置:首页 > 校园新闻 >
院系动态 > 正文我校联合酒泉经开区企业申报省级工业互联网数字化转型促进中心成功获批公示
发布时间:2024-09-09 21:20:42 作者:本站编辑 阅读量:288
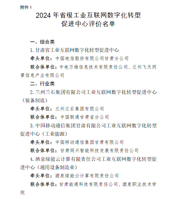
为深入贯彻国务院《制造业数字化转型行动方案》,结合推进《甘肃省加快推动工业领域“智改数转网联”三年行动计划(2024-2026年)》(甘工信发〔2024〕74号)重点任务,甘肃省工业和信息化厅于2024年6月开展了省级工业互联网数字化转型促进中心申报工作,酒泉职业技术学院与酒泉经济技术开发区酒泉绿能云计算有限责任公司、甘肃能通科技有限责任公司三家联合申报,成功获批公示 2024年省级工业互联网数字化转型促进中心。

下一步,电子与信息工程学院将深入贯彻《中共甘肃省委关于深入推进新型工业化加快建设现代化产业体系的决定》,落实落细《甘肃省加快推进工业领域“智改数转网联”三年行动计划(2024-2026年)》有关要求,根据《甘肃省工业互联网数字化转型促进中心建设实施细则(试行)》,积极对接酒泉经济技术开发区各类企业需求,为中小型企业数字化转型提质赋能做好服务,在技术创新、产业培育、资源聚集、应用推广、生态营造、决策支撑等方面充分发挥职业教育服务区域经济社会发展的职能,助力酒泉经济技术开发区市域产教联合体和全国人工智能+安全(数字安全)行业产教融合共同体高质量建设。

版权所有@酒泉职业技术大学
OA
微博公众号 |
微信公众号

学校简介
